Skip to content

Funções Gatilho do Ciclo de Vida

Cada instância do componente de Vue percorre uma série de etapas de inicialização quando for criado - por exemplo, este precisa definir a observação de dados, compilar o modelo de marcação, montar a instância ao DOM, e atualizar o DOM quando os dados mudarem. Pelo caminho, este também executa funções chamadas de funções gatilhos do ciclo de vida, dando aos utilizadores a oportunidade de adicionar o seu próprio código em estágios específicos.

Registando Funções Gatilho do Ciclo de Vida

Por exemplo, a função gatilho onMountedmounted pode ser usada para executar o código depois do componente ter terminado a interpretação inicial e criado os nós do DOM:

vue
<script setup>
import { onMounted } from 'vue'

onMounted(() => {
  console.log(`the component is now mounted.`)
})
</script>
js
export default {
  mounted() {
    console.log(`the component is now mounted.`)
  }
}

Também existem outras funções gatilhos que serão chamadas em diferentes estágios do ciclo de vida da instância, com as mais comummente usadas sendo onMounted, onUpdated, e onUnmounted.mounted, updated, e unmounted.

Todas as funções gatilhos do ciclo de vida são chamadas com o seu contexto de this apontando a instância ativa atualmente que estiver invocando-a. Nota que isto significa que devemos evitar usar funções flecha quando declaramos funções gatilhos do ciclo de vida, uma vez que não seremos capazes de acessar a instância do componente através da this se o fizermos.

Quando chamamos onMounted, a Vue associa automaticamente a função de resposta registada com a instância do componente ativo atualmente. Isto exige que estas funções gatilhos estejam registadas de maneira síncrona durante a definição do componente. Por exemplo, não devemos fazer isto:

js
setTimeout(() => {
  onMounted(() => {
    // isto não funcionará.
  })
}, 100)

Reparemos que isto não significa que a chamada deve ser colocada de maneira léxica dentro da setup() ou <script setup>. A onMounted() pode ser chamada numa função externa enquanto a pilha de chamada for síncrona e surgir de dentro da setup().

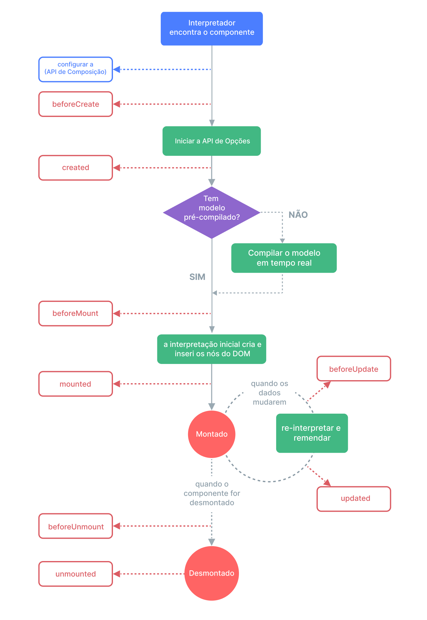
Diagrama do Ciclo de Vida

Eis um diagrama do ciclo de vida da instância. Nós não precisamos entender completamente o que está acontecendo neste momento, mas a medida que aprendermos e construirmos mais, será uma referência útil:

Diagrama do Ciclo de Vida do Componente

Consultar a referência da API das Funções Gatilhos do Ciclo de Vidareferência da API das Funções Gatilhos do Ciclo de Vida por detalhes sobre todas as funções gatilhos do ciclo de vida e seus respetivos casos de uso.

Funções Gatilho do Ciclo de Vida has loaded